开关电源高性能低待机功耗的原边反馈控制ICSM7205替换芯朋微
SM7205 是应用于离线式小功率 AC/DC 开关电源的高性能低待机功耗的原边反馈控制
功率开关,内部集成了高压 730V 的功率 MOS,在全电压输入范围内实现高精度恒压输
出, 精度小于±5% , 待机功耗小于
30mW@230Vac,无需环路补偿,可使系统节省光耦和 TL431 等元件,降低成本,并且
提供了准谐振以及抖频功能以改善系统的 EMI 特性,同时满足六级能效。
芯片内部集成了逐周期峰值电流限制,过流保护、VDD 欠压保护、VDD 过压保护等功能
,以提高系统的可靠性。


原边反馈控制ICSM7205待机功耗<30mW@230Vac
无需环路补偿
内置可编程的线网电压检测功能
内置前沿消隐电路(LEB)
内置准谐振
内置±7%抖频
内置 730V 高压功率 MOS
满足六级能效
具有过流保护、过载保护
VDD 过压保护等多种保护
封装形式:SOP7、DIP8
原边反馈控制ICSM7205应用领域
DVD、DVB、适配器
打印机电源
手机/无绳电话、PAD、数码相机、MP3 等产品的充电器、适配器
小功率电源适配器
电脑、电视等产品的辅助电源或待机电源
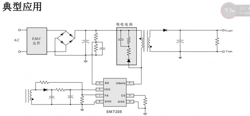
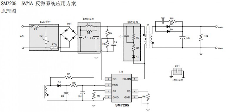
原边反馈控制ICSM7205功能表述
SM7205 是一款高效率超低待机功耗内置高压 730V 功率 MOS 的恒压原边控制开关。
它采用变频控制方式来调节输出电压。该芯片内部包括一个振荡器、反馈电路、频率调
制、电流限流电路、前沿消隐功能以及用于恒压控制的逻辑控制电路。
恒压工作方式
控制器通过变频来调节反馈引脚电压,使其维持在 VFB 的水平。在高压开关关断
2.5us 后,对反馈引脚电压进行采样。轻载条件下,还会降低电流限流点,从而降低变
压器磁通密度。

原边反馈控制ICSM7205自动重启动和开环保护
一旦出现故障,例如在输出短路或开环情况下,SM7205 芯片会进入相应的保护模式,
具体情况如下所述。如果反馈引脚电压在反激期间降低到 VFB 以下,反馈引脚在采样
延迟时间超过 50 ms 之前, 转换器进入自动重启模式, 此时功率 MOS 被禁止 1 秒
。自动重启动电路对功率 MOSFET 进行交替使能和关闭,直到故障排除为止。
原边反馈控制ICSM7205电流限流点
原边反馈控制ICSM7205电流限流电路检测功率 MOS 的电流。当电流超过内部阈值
(ILIMIT)时,在该周期剩余阶段会关断功率 MOS。在功率 MOS 开启后,前沿消隐电路
会将电流限流比较器抑制片刻(tLEB)。通过设置前沿消隐时间,可以防止由电容及整流
管反向恢复时间产生的电流尖峰引起导通的 MOS 提前误关断。
恒压原理
逻辑控制器调节反馈引脚电压,使其维持在VFB的水平。在高压开关关断延时一段时间
后,对反馈引脚电压进行采样。轻载条件下,还会降低电流限流点,从而降低变压器磁
通密度。系统的恒压输出公式如下:
原边反馈控制ICSM7205的 5、6 脚需要铺铜散热(如果是双面板,顶层与底层均需要铺
铜),可采用网格状或线性漏铜,以降低芯片的温度及提高系统的性能。
DRAIN 脚布线时到变压器的环路距离尽量短,环路面积要小,不能采用大面积铺铜。
VDD 电容的地要靠近芯片的地。
FB 分压电阻的地要靠近芯片的地。
Y 电容要单点接地(从输入电解电容直接接一条线)。
初次级的安规距离要大于 6mm,不足 6mm 需要开槽处理。