据市场分析了解,电源管理IC市场未来预计将达到387亿美元,消费电子、网络通信、移动互联领域都是主要的应用市场,汽车电子、新能源领域也逐渐发力。在新产品的应用上,LED电源芯片必不可少。
既然说到LED电源芯片的新产品,那就不得不说一下目前市面上比较常用的一款LED电源芯片SM7012。
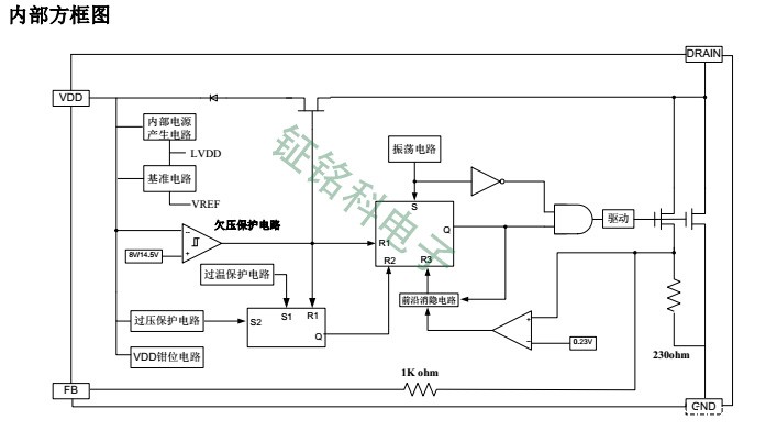
LED电源芯片SM7012是一款采用PVM功率控制模式控制的开关电源芯片,这是一款功能比较齐全的LED电源芯片,相对于使用传统技术的LED灯具照明产品来说,性价比较高,适合优先选择这款LED电源芯片方案。

这款LED电源芯片SM7012为我们行业界带来了过温,过压保护等等功能,过温保护,简单点来说,就是能够调节LED家电产品灯具内部的温度。当LED电源芯片SM7012温度达到芯片的额定温度保护点的时候,SM7012的温度已经很高,发热情况也很严重,这个时候,集成了温度过温保护功能的LED电源芯片SM7012就能够通过调节电阻降低电流的输出,达到温度恒定的结果。
LED电源芯片SM7012的另外一个功能就是过压保护,欠压锁定功能。当开关电源启动后,C2 电容上的电压会通过 T2 原边线圈、芯片内部的高压启动 MOS 管向芯片 VDD 电容C4 充电。当 C4 电容电压达到 16V,内部高压启动 MOS 管关闭,同时 PWM 开启,系统开始工作。

当 C4 电容电压下降到 9V 以下,关闭 PWM 信号,同时芯片将会产生复位信号,使系统重新启动。这就是SM7012电源芯片的欠压保护功能。相信在看到SM7012这款LED电源芯片集成了这么多能够实用在LED灯具产品电源芯片方案应用之后,已经对这款芯片认识了不少。
正因为LED电源芯片SM7012继承了这么多的功能,所以它的应用领域也有典型电磁炉 BUCK 电路应用方案,小功率充电器,小功率适配器,待机电源DVD、DVB 以及其他便携式设备电源方案都能够看到这款比较热门的LED电源芯片驱动芯片。
Copyright © 2017-2021 hth官方网站 版权所有
QQ:41290014 电话:86 0755 2759 3052 E-mail:sale@linkage.cn