LED电源芯片厂商不能再和以往一样孤军作战,LED电源芯片厂商需要和主芯片厂商进行有效地技术沟通,因为只有了解系统芯片的需求,LED电源芯片的目标设计规格才显得更有意义,这种为系统性能需求而定制的电源设计最终能为系统的功耗优化做出巨大的贡献。这种协作可助力LED电源芯片厂商的产品更具竞争力,获得更多的消费者群体。
只有LED电源产品质量过的去了,才能够被广大的消费者群众所认可。显而易见,在众多产品之中,LED电源芯片SM7012算的上一款比较出众的LED电源管理芯片。

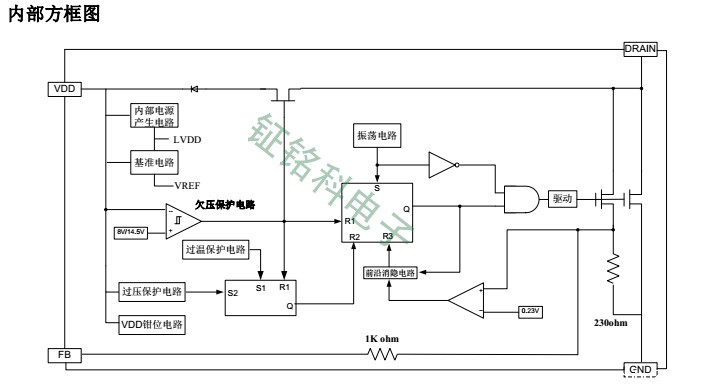
在LED电源芯片方案中SM7012尤为广泛。尤其是在小家电产品应用领域之内。使用这款LED电源管理芯片的人不可谓不多。那今天就来剖析一下这款LED电源芯片SM7012所占有的一些优势,以及传统芯片没有的一些功能解读。
在VDD工作电压方面,LED电源芯片SM7012uVDD 电压部分SM7012 芯片工作电压范围,达到 9V——38V之间可调控,SM7012的此特性可以很方便的应用在某些特殊的领域,比如电池充电器等LED电源驱动产品上。
此外,为了解决传统的LED电源芯片中存在的光效不高,发热质量过高的问题,电压锁定不了的问题,所以LED电源芯片SM7012内部集成了过温保护功能,以及电压补偿功能等等。

LED电源芯片SM7012待机功耗小于 120mW@220Vac,用在LED电源驱动产品上,可谓是实用度比较高,在替换美国意法半导体ST产品方面,LED电源芯片SM7012能够完全兼容替换VIPER12A产品,不需要更改电路等等方案设计问题。也可以说给使用外国进口的LED灯具生产厂商带来了简便。

相信大家在了解到了这款LED电源芯片SM7012的简便功能特点之后,已经迫不及待的想要把把这款电源芯片方案使用在自己的产品中了,也相信SM7012在众多生产厂商的推送之下,它的应用范围将会更加的广泛应用到更多的电源芯片产品中。
Copyright © 2017-2021 hth官方网站 版权所有
QQ:41290014 电话:86 0755 2759 3052 E-mail:sale@linkage.cn