前市场上有许多不同的照明解决方案,功率从几瓦到几百瓦不等。因此,其驱动电源的设计方式也是多种多样的。在较低功率水平下(通常低于10W),单级转换拓扑是最受欢迎的方案。
由于多功能固态照明的应用越来越广泛,因此LED和与之相关的电源所占空间也被挤压的越来越小,这就意味着效率至关重要,从而能够使余热的产生降至最低,并且能够在较小且通常密闭的空间中可靠地安装、运行照明方案。

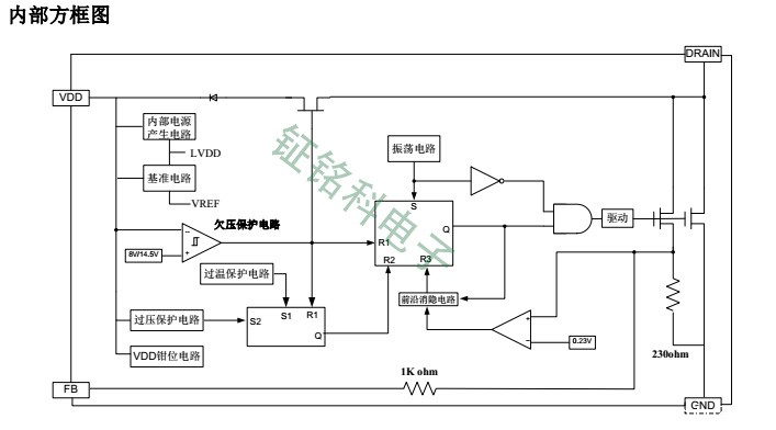
LED电源芯片SM7012就是一款能够进行拓扑结构的反激应用电源芯片,高度集成高电压高功率开关,在待机状态下,LED电源芯片SM7012的待机功耗小于120mW@220Vac,在220V输出情况下。所以LED电源芯片比较适用于典型电磁炉BUCK电路应用方案以及小功率充电器,小功率适配器,待机电源等等其他电源芯片方案都能够使用。
在电源结构方面,LED电源芯片SM7012系统结构简单,PCB线路画板不麻烦。内置过温过压等等传统芯片没有的高压功能。
可以说在这个电源芯片领域内,LED电源芯片SM7012是目前来说应该是LED生产厂商首先要考虑的电源方案。

在输入电压为85V~265V的条件下,LED电源芯片SM7012的输出功率为8W,在180V到265V的输入电压的时候,LED电源芯片SM7012的输出功率为13W。可以说是比较普遍的一款LED电源芯片。
至于这款LED电源芯片SM7012其内部所具有的过温保护,过压保护调节,欠压锁定等等功能,都是以往传统的电源芯片所没有的功能,这款LED电源芯片也算是打破了传统的技术研发出来的电源芯片,给LED电源芯片市场带来了革命性的进展。
LED电源芯片SM7012的欠压保护就是,当电容电压达到 16V,内部高压启动 MOS 管关闭,同时 PWM 开启,系统开始工作。电容电压下降到 9V 以下,关闭 PWM 信号,同时芯片将会产生复位信号,使系统重新启动。这就是欠压保护。
所以,LED电源芯片SM7012无疑是一款高光效,性价比高的,值得大家考虑的一款BUCK应用电路电源芯片方案。
hth网页版在线登录电子高压线性恒流芯片行业专家,高压测光源灯条高压线性方案,高压漫反射灯条方案,高压洗墙灯方案,LED电源芯片12年专注研发电子芯片产品---//www.cybp2p.com
Copyright © 2017-2021 hth官方网站 版权所有
QQ:41290014 电话:86 0755 2759 3052 E-mail:sale@linkage.cn