近期出现在各大厂商的眼里的高压线性恒流IC SM2091E,为什么这一款国内自主研发的高压线性恒流IC会在短短的一段时间内风靡全国各地的IC市场中?
这一切从这款高压线性恒流芯片 SM2091E的功能特点,以及可以应用在什么方案中,什么产品领域中说起,对于我们自主开发的国内IC,目前可以说正在一个起步阶段,更不用说LED照明芯片产品了,开发难度更是重中之重,但是因为这个高压线性恒流IC的研发我们有国家在扶持,

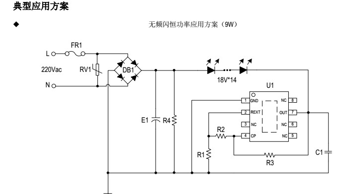
所以慢慢的高压线性恒流IC的型号慢慢的就被开发了出来。作为高压线性恒流芯片 中的一款性价比较高的型号,高压线性恒流芯片SM2091E的身上背负着种种质疑、但些许的质疑根本阻挡不了这款高压线性恒流IC SM2091E在芯片市场上大放溢彩,就正应了那句话,是金子总会发光的。设计方案成本低使得SM2091E一经发现就立马被应用到生产上,价格战的市场已经不适合未来LED芯片的发展,所以这款高压线性芯片 SM2091E带着过硬的质量,本身集成的过温过压特点能够保护整个系统不被遭到破坏,SM2091E调节外部的电阻能够控制电流的输出,恒流精度可控制在±4%内。

高压线性芯片SM2091E内部系统稳定,LED照明产品寿命才会更加长久,这是一个相辅相成的道理,浅显易懂。
无论芯片从国外进口或者是传统IC来说,有的IC本身体积庞大,并不能很好的跟PCB板合用在一起,很多商家就会为了舍弃质量,降低价格来吸引顾客。但是对于这款高压线性恒流芯片 SM2091E 来说,就不用考虑体积是否合理,因为它实在太小了,系统结构比一般的IC 要简单的多,十分之适合LED生产厂商自动化的生产。

从上面来看,肯定也有人会说高压线性恒流芯片SM2091E有没有可能会仅仅是一个过渡?,毕竟还有高PF方案的时候频闪问题没克服,不能大范围的电压进行输出,但我认为高压线性恒流芯片SM2091E不会只是一个过渡,未来也会发展的越来越全面。
hth网页版在线登录电子高压线性恒流芯片行业专家,同步整流芯片,LED电源芯片,12年专注研发电子芯片产品---//www.cybp2p.com
Copyright © 2017-2021 hth官方网站 版权所有
QQ:41290014 电话:86 0755 2759 3052 E-mail:sale@linkage.cn